40/50 H.P. JET 30 (3 CYL.)
труба поворотного кронштейна
труба поворотного кронштейна
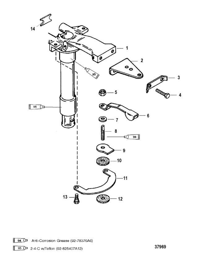
| № | Артикул | Наименование | Деталей в узле | Комментарий | Цена | |
| 1 | HEAD, Swivel Tube | 1 | (BLACK) | 66570 руб. | ||
| 1 | HEAD, Swivel Tube | 1 | (GRAY) | снято с производства | ||
| 2 | кронштейн | 1 | NON HANDLE | цена по запросу | ||
| 3 | стопорная шайба | 1 | NON HANDLE | 700 руб. | ||
| 4 | Винт (М10 х 30) | 2 | NON HANDLE | 410 руб. | ||
| 5 | гайка (.375-24) | 1 | цена по запросу | |||
| 6 | рычаг | 1 | 4010 руб. | |||
| 7 | шайба | 1 | 100 руб. | |||
| 8 | шпилька со сквозной резьбой | 1 | 1710 руб. | |||
| 9 | Тормозная пластина | 1 | 2810 руб. | |||
| 10 | Диск | 1 | 2090 руб. | |||
| 11 | Пластина | 1 | 3510 руб. | |||
| 12 | Диск | 1 | 2090 руб. | |||
| 13 | винт с 6-тигранным плечиком | 2 | 340 руб. | |||
| 14 | буфер | 1 | цена по запросу | |||
| 1 | Art.: HEAD, Swivel Tube ((BLACK))Деталей в узле: 1 1 | Art.: HEAD, Swivel Tube ((GRAY))Деталей в узле: 1 снято с производства 2 | Art.: кронштейн (NON HANDLE)Деталей в узле: 1 цена по запросу
3 | Art.: стопорная шайба (NON HANDLE)Деталей в узле: 1 4 | Art.: 10-4000377 Винт (М10 х 30) (NON HANDLE)Деталей в узле: 2 5 | Art.: гайка (.375-24) Деталей в узле: 1 цена по запросу
6 | Art.: 823792 рычаг Деталей в узле: 1 |
